Concept Map Human Resource Management – It’s no secret: we are passionate about business and people. As Christians, we’re dedicated to excellence in human resource management—and to the biblical concepts of truth and grace. We’re also . Organizational leadership and human resources requires solid management to keep it running smoothly and profitably. Organizational leadership expands on this management concept by thinking .
Concept Map Human Resource Management
Source : www.researchgate.net
Human Resource Management and Functions: Mind Map | Free Essay Example
Source : studycorgi.com
Human Resources Mind Maps | EdrawMind
Source : www.edrawmind.com
Overall concept map | Download Scientific Diagram
Source : www.researchgate.net
E Library Pakistan: The Meaning Of Human Resource Management
Source : e-librarypk.blogspot.com
HUMAN RESOURCES MANAGEMENT Mind Map
Source : www.mindomo.com
HR Roles Mind Map | Free HR Roles Mind Map Templates
Source : www.edrawsoft.com
Human Resources Mind Maps | EdrawMind
Source : www.edrawmind.com
Human Resource Mind Map [classic] | Creately
Source : creately.com
Human Capital Mind Map, Business Management Strategy Concept
Source : www.123rf.com
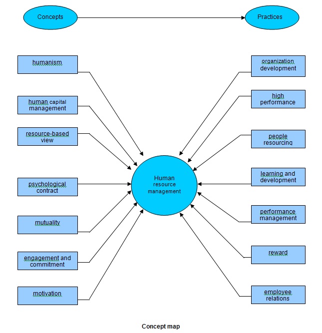
Concept Map Human Resource Management Focal Concept map of HRM | Download Scientific Diagram: For more information on these new credentials visit the Society for Human Resource Management website Participants gain a generalist point of view, refresh key ideas and concepts, strengthen their . Dr Never Muskwe, Associate Professor in Human Resource and debate the concept of equality in the workplace against a backdrop of growing diversity within the labour force. Study core modules, such .






